
Organisation
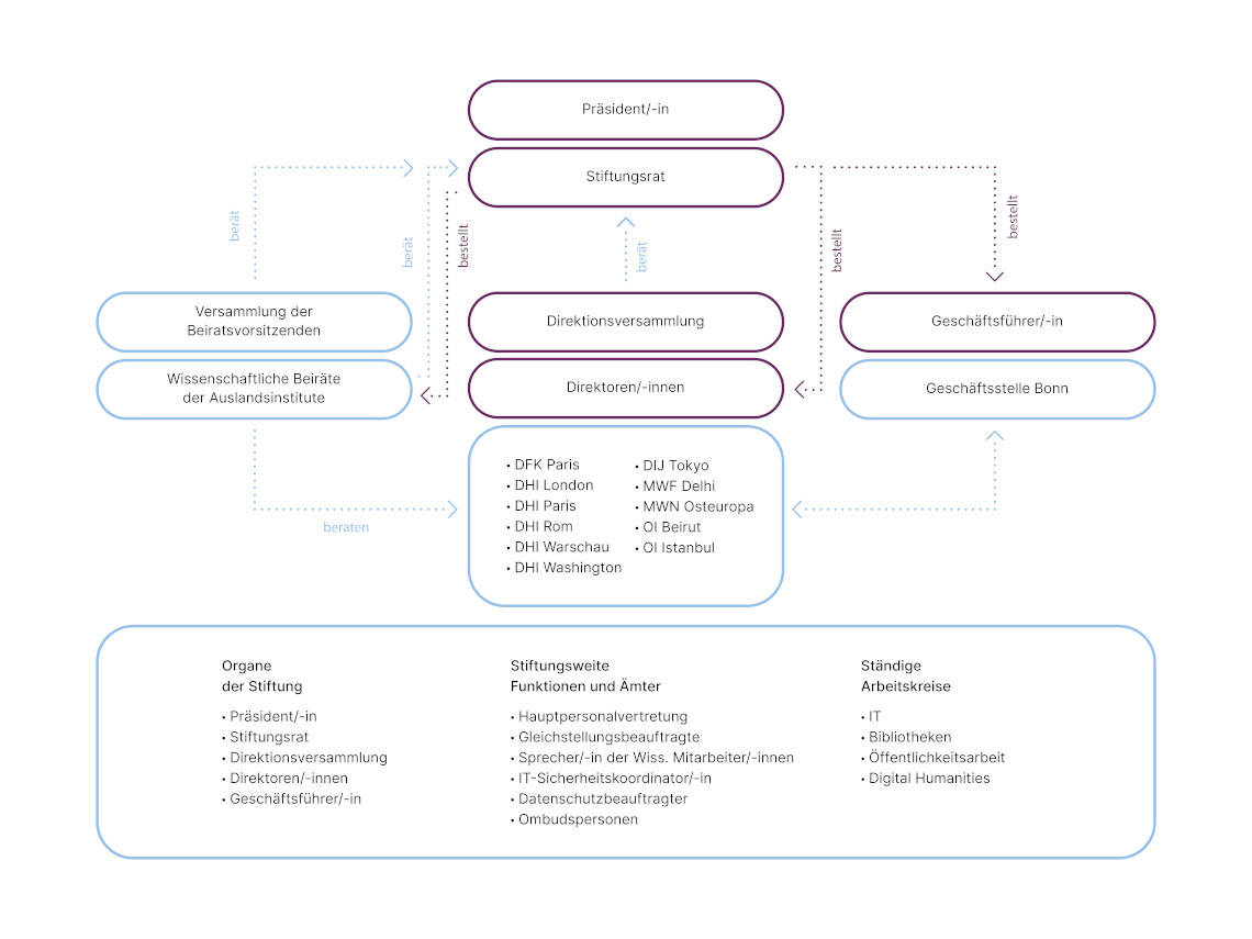
Die Max Weber Stiftung (MWS) ist eine öffentlich-rechtliche Stiftung mit Sitz in Bonn. Sie unterhält im Ausland geistes- und sozialwissenschaftliche Institute sowie weitere Büros und Außenstellen.
Die Institute sind wissenschaftlich unabhängig arbeitende Einrichtungen, die in die Forschungslandschaften ihrer Gastländer eingebettet sind und für den Wissenschaftsstandort Deutschland auf diese Weise Brückenfunktionen einnehmen. Sie bieten zahlreichen Wissenschaftlerinnen und Wissenschaftlern hervorragende Arbeitsmöglichkeiten. Die Institute werden von Direktorinnen und Direktoren geleitet. Jedes Institut hat einen eigenen Wissenschaftlichen Beirat, der es berät und begleitet.
Das Lenkungsorgan der Stiftung ist der Stiftungsrat. In seinem Auftrag führt der Geschäftsführer / die Geschäftsführerin die Geschäfte und leitet die gemeinsame Geschäftsstelle in Bonn. Die Geschäftsstelle nimmt die übergreifende Aufgaben Deutschland wahr.
Die Abstimmung und Koordinierung der wissenschaftlichen Zusammenarbeit innerhalb der Stiftung erfolgt über die Direktionsversammlung und die Versammlung der Beiratsvorsitzenden.
Die MWS steht unter der Rechtsaufsicht des Bundesministeriums für Forschung, Technologie und Raumfahrt.(BMFTR).
